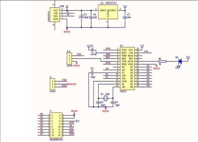
По этой схеме подключать?

не ленитесь чекнуть последнюю ссылку(с переводчиком гогле как вариант) и почитать даташит, успехов!)))
Максимальная официально поддерживаемая емскость накопителя fat - 2 Гб. Неофициально - 4 Гб.
Ну вот, глядя на схему модуля, вроде подключение в посте #14 правильное
P.S. Правильность установки перемычки можно проверить так:
Свободный штырёк должен “звониться” мультиметром с пином(штырьком) GND на разъёме рядом, и на 16-ти штырьковом разъёме
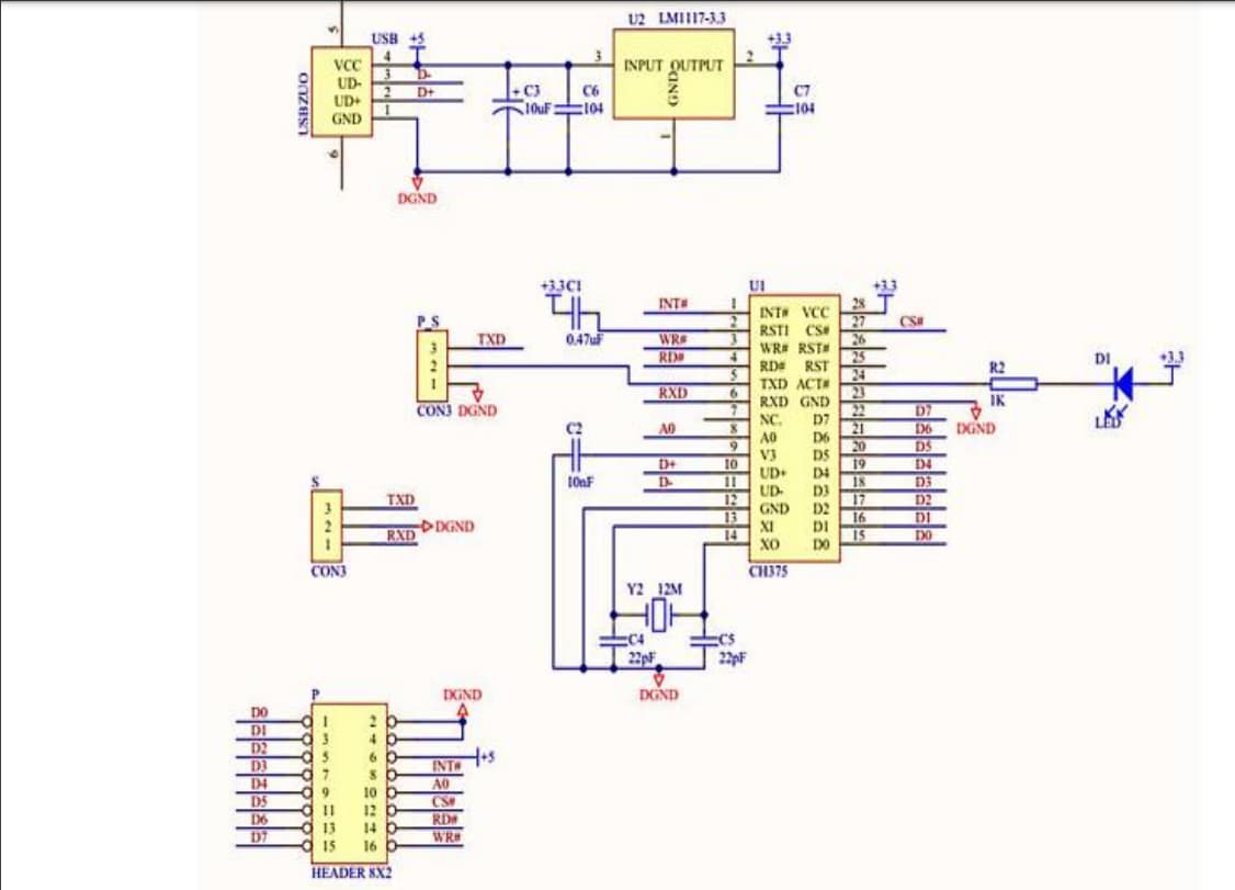
У кого-нибудь получилось подключить CH376S через SPI? Я уже неделю голову ломаю, через Serialport все отлично работает. Схема подключения:
использую пример из библиотеки Ch376msc BasicUsageSPI
флэхи на 16 и на 8 Гб, отформатированны в fat32 (по UART все работает, поэтому их несовместимость отбрасываю). У кого-нибудь это работает?

