Помогите разобраться в схеме

да ладно, правильней будет поднять вольт до 70-80, тогда DUTY будет где-то под 0.9 и далее обычный умножитель

Думается правильно трансформатор использовать, учитывая мобильность устройства и, соответственно, питание!
И размещать изначально рабочие схемы! :grinning_face:

на 300 килогерцах и чтобы не вошёл в насыщение? конечно правильней, если сможешь сделать, смог бы я - хороший вопрос

Резать(если возможно) :slightly_smiling_face: Или использовать другую схемотехнику :grinning_face:

Попробовать то можно, коль плату сделал, транзистор правда тот что в оригинале не пойдёт, надо сменить или STP10NK80Z или IRF840, резисторы обратной связи тоже надо другие, поменьше и да, катушка на 100 микрогенри естественно, но лучше 470 микрогенри под пиковый ток 6 ампер

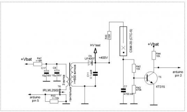
вот, пока не мог комментировать, ты об этой схеме речь ведёшь из ПРОЕКТА дозиметра?
Ну тоже есть что поправить, к примеру в затвор резистор поставить…может он там и есть, но всю схему не посмотреть, а этот кусок говорит напрямую

Пересобрал по китайской схеме:

Они по ней такие модули продают: https://aliexpress.ru/item/1005005455987375.html

Но выставить 400 вольт не получилось, напряжение скачет от 600 до 200 вольт, похоже микросхема подделка.

Видимо придётся по старинке мотать трансформатор.

C4 какого номинала? Если ёмкость как на схеме - пробуйте увеличить

Если б у тебя мозгов было побольше, то не пришлось бы. А так - мотай.

как в схеме, но я думаю, что китайские конденсаторы на 450В при таком напряжении пробивает и они его сбрасывают, от этого такие пляски, я выпаял конденсаторы и напряжение стало стабильным 250 вольт, попробую поставить конденсаторы на 2кВ, посмотрю, что будет.

Что Вы предлагаете?

тут думать не надо, формула она для ВААПЩЕ всех преобразователей вверх…
ты используешь схему в режиме максимальной нестабильности

Для начала нагрузи хотя бы, два полуваттных резистора по 240ком последовательно

Я сразу СБМ-20 припаял.

Вообще плёночные конденсаторы на 2кВ решили мою проблему напряжение стало стабильно 390В, но они мерзко пищат, чем можно их заменить?

если пищат то жить им недолго, и, я весьма далёк от современной элементной базы, может @_ВН отзовется, он держал руку на пульсе

Поставьте 2-4 шт параллельно, чтобы увеличить ёмкость.

Конденсаторы на 2кВ обычно малой ёмкости, ну, или очень больших размеров… Ставьте параллельно несколько штук, хотя это скорее речь о десятках …

Резистор R1 долго не протянет, поставьте последовательно эквивалент, хотя-бы 2-3шт.

Вот это рисковано, пока отладишь, можно и угробить

1 лайк

вообще разработать схемотехнику преобразователя высокого напряжения для СБТ-20 устройства работающего от батарей и имеющего высокий кпд совсем нетривиальная задача, в том направлении в котором ты движешься это тупиковая ветвь, посмотри на старом форуме был проект, как там реализовано, код посмотри и тд

Спасибо за совет, купил несколько конденсаторов на 100nF 630V и гул пропал, а генератор стал выдавать стабильные 417В, то что нужно для СБМ-20

1 лайк

а по потреблению что получилось?

в районе 35мА