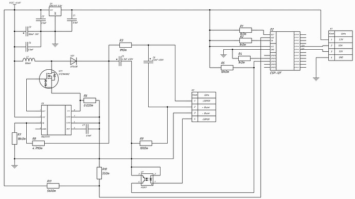
Собираю датчик на основе трёх датчиков Гейгера (СБТ-11А, СБМ-20, СИ-37Г).
За основу взята схема: ( Dosimeter-SBM20/scheme.png at master · BortSerg/Dosimeter-SBM20 · GitHub )
Я её немного переделал под 3 датчика:
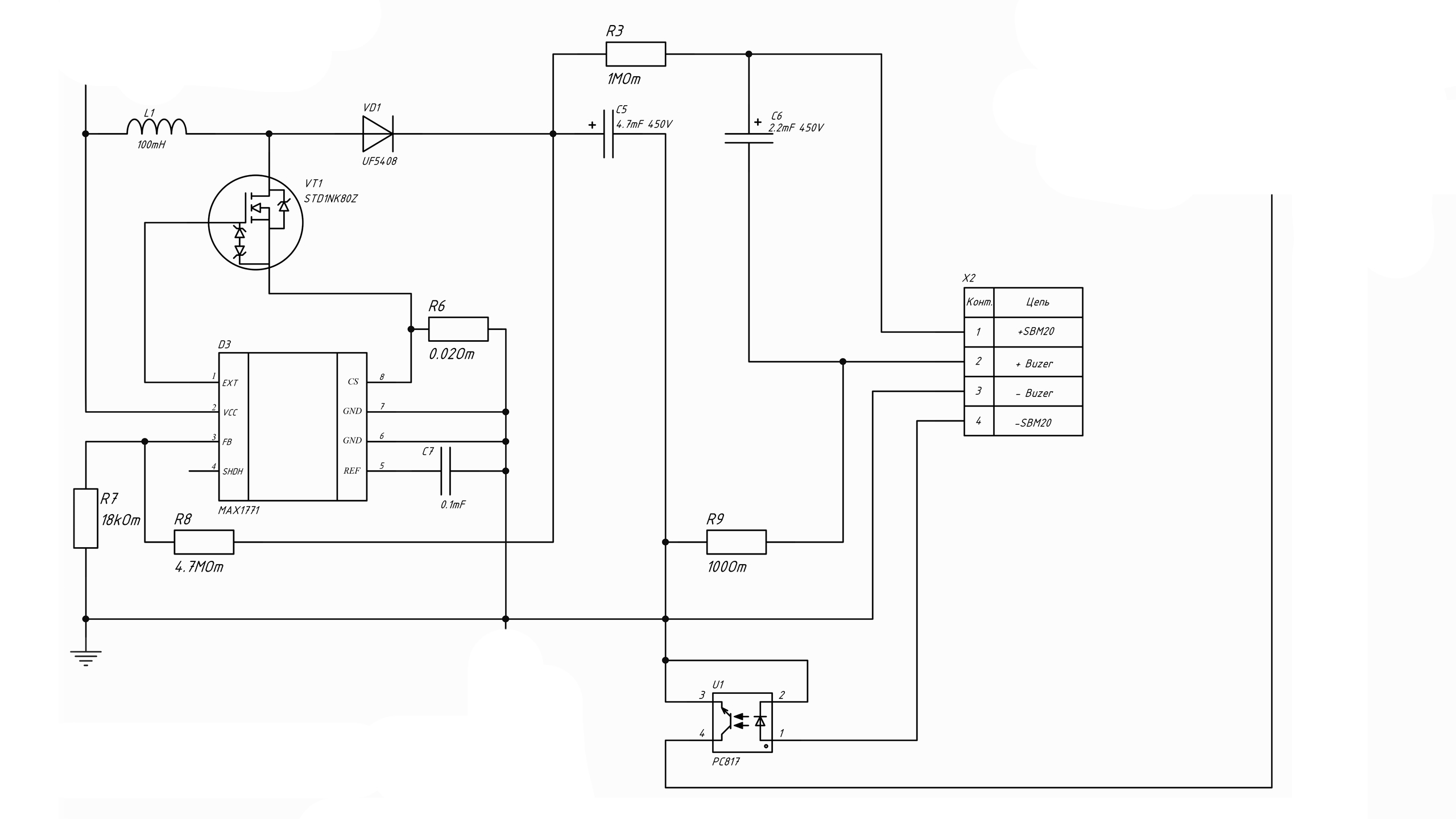
Печатная плата:
Фото платы:
Единственное отклонение от схемы, вместо std1nk80z, я использую SPA04N80C3, так как первый ни где не смог найти.
На вход подаю 8 вольт, плата вся пропаяна, но микросхема вообще не тактирует, по итогу на выходе 6 вольт, вместо 400.
Осциллограмма на ноге EXT (нога 1) (539kHz это внешние помехи)
Может подскажите уважаемые форумчане, где может быть ошибка?
толстый
20.Сентябрь.2025 12:26:07
2
МелкоМягкий:
где может быть ошибка?
В ДНК? Может тут?
Может тут
И т.д.
А может стоить собрать сначала “гарантированно рабочую схему из интернете” и убедиться в её работоспособности, а потом уже вносить в неё изменения, не?!
2 лайка
На фото же видно, что я собрал только один генератор.
По поводу резисторов, что Вы обвели на печатной плате их уже нет, я поэтому на печатной плате и подписал все детали.
Насчëт мосфета, он не может влиять на тактирование микросхемы, а у меня сама микросхема не хочет тактировать.
R6 0.020m - подозрительно низкий номинал на схеме. На плате стоит уже 0.02 Ом . Какой должен быть?
Опять же , индуктивность L1 (на схеме из #1 )100mH, а на плате уже более подходящий номинал, 100uH, но на следующей схеме исправлений нет.
1 лайк
толстый
20.Сентябрь.2025 13:02:47
5
На фото видно, что вы сами развели плату, И результат - ХЗ что может быть. Потому -
а уж потом добавлять/изменять.
Зря я наверное выложил всю схему, я пока пытаюсь запустить один генератор:
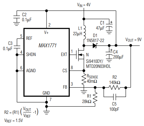
Но судя по даташиту, который я конечно же посмотрел после того, как собрал схему:
Микросхема вообще рассчитана выдавать 12 вольт.
Но а так, хотелось бы получить сначала тактирование микросхемы, потом уже можно разбираться с напряжением.
толстый
20.Сентябрь.2025 14:02:09
7
Ну, раз уж полезли в даташиты, то и сюда загляните.
Спасибо, действительно не заметил.
А почему SHDN на схеме висит в воздухе? Так и не будет работать
1 лайк
Она же по умолчанию включена, судя по даташиту:
По крайне мере, я так понял.
Получается схема в корне не верна и её не разогнать до 400 вольт?
Соедините с GND, иначе работать не будет.
1 лайк
Извиняюсь, пока новый интерфейс форума не освоил
толстый
20.Сентябрь.2025 14:44:53
14
Чёй-то!? Могу в третый раз повторить
Спасибо большое, действительно проблема была в этом.
толстый:
Чёй-то!?
Да , я тоже не понял, почему в даташите такое ограничение(#7 ) на схему с внешним ключом.
Но , к сожалению, времени разбираться сейчас уже нет
remosYa
20.Сентябрь.2025 16:00:40
17
Точно можно? А это не за гранью?
Для получения 400В из 8В потребуется огромный рабочий цикл: D ≈ 1 - (8V * 0.85) / 400V ≈ 0.983
remosYa
20.Сентябрь.2025 16:04:12
19
да я не спорю, просто спрашиваю, может всё таки не из 8 вольт, а к примеру из 24
PS тогда DUTY = 0.949 как по мне всё равно большой, там диод на какой импульсный ток тогда нужен
толстый
20.Сентябрь.2025 16:11:23
20
Какой диод, какая формула!? “У меня всё работает!”(с)