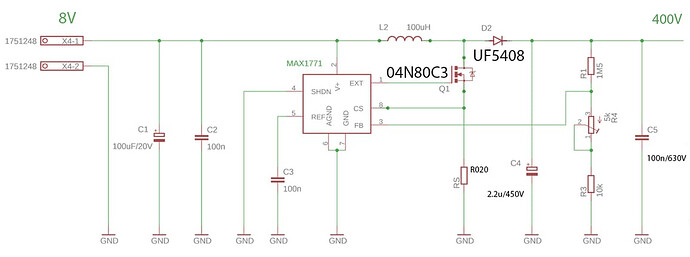
Есть MOSFET SPA04N80C3 Datasheet: SPA04N80C3 - аналоги, даташиты, параметры транзистора - Справочник транзисторов
Использую для схемы повышайки 400V
Посоветуйте SMD аналог MOSFET-a SPA04N80C3 с чип дипа, али или озон?
Есть MOSFET SPA04N80C3 Datasheet: SPA04N80C3 - аналоги, даташиты, параметры транзистора - Справочник транзисторов
Использую для схемы повышайки 400V
Посоветуйте SMD аналог MOSFET-a SPA04N80C3 с чип дипа, али или озон?
Жаба душит 530 рублей, да и RDS(on)max 2.5 Ом, может греться, я купил:
Он греется как печь, у него RDS(on) вообще 16 Ом, заказал этот:
Завтра его попробую (если привезут вовремя).
Спасибо за аналог STL4N80K5, но для меня такая цена - дороговато.
Ну так чем меньше это сопротивление - тем меньше греется. А у предложенного выше сопротивление ниже в семь раз.
Ну пробуй, у него вообще 0.74 Ом.
Два в паралель, но всегда есть выбор, между “как печь” и цена/качество.
Из старого БП компа.
SMD, на 400в и ТТL?
Да еще из старого, чет очень сомнительно.
Ещё и чтобы мосфет? Ни разу не видел (но я не специалист).
Кому интересно:
Подошëл идиально, не греется, спустя 4 часа работы остался комнотной температуры, сильно не шумит, из-за чего преобразователь работает стабильно, осцифолограмма модуля прямая, без помех.