крутая штука
Хотя к схеме все равно остаются вопросы.
Поправьте меня, но это будет работать только если VSP подтянуто к питанию, а в спецификации я об этом упоминаний не вижу
крутая штука
Хотя к схеме все равно остаются вопросы.
Поправьте меня, но это будет работать только если VSP подтянуто к питанию, а в спецификации я об этом упоминаний не вижу
А почему тогда в словесном описании есть?
С какой целью?
Коллектор транзистора надо “подтянуть” к FAN_VCC резистором . При VCC = 5V, резистор 5 - 10 кОм
Автору темы - обратите внимание на промышленные модули автоматики при создании установки.
Ардуина очень хороша подергать сигналы и в чем то удостовериться на столе в экосистеме не выше 12В и маленьких токов.
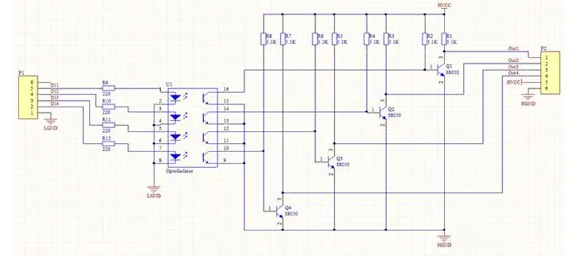
на озоне модуль TLP281 = 71руб.
Вот на али в описании товара выложена его схема и мы видим резистор от коллектора до питания.
Согласно схемам подключаем ардуинку(nano) к вышеуказанному модулю (tlp) следующим образом:
nano.D9 - tlp.IN1
nano.GND - tlp.LGND
Далее к tlp подключаем сей хитрый мотор(EC):
tlp.HVCC - EC.VCC
tlp.Out1 - EC.VSP
tlp.HGND- EC.GND
(вместо nano легко ставится Arduino UNO R3)
Заливаем в arduino nano из arduino IDE скетч
Файл→ Примеры→ 01.Basics→Fade
далее балуемся с программой
int led = 9; выход ардуины D9
analogWrite(led, brightness); // сама команда вывода ШИМ