Коллеги, прошу помощь зала!
Есть плата Attiny85 Digispark, в нее необходимо залить скетч, который не влезает, если тинька с бутлоадером.
Пытаюсь залить скетч программатором USBASP - результат:
Using Port : usb
Using Programmer : usbasp
Setting bit clk period : 5.0
AVR Part : ATtiny85
Chip Erase delay : 400000 us
PAGEL : P00
BS2 : P00
RESET disposition : possible i/o
RETRY pulse : SCK
serial program mode : yes
parallel program mode : yes
Timeout : 200
StabDelay : 100
CmdexeDelay : 25
SyncLoops : 32
ByteDelay : 0
PollIndex : 3
PollValue : 0x53
Memory Detail :
Block Poll Page Polled
Memory Type Mode Delay Size Indx Paged Size Size #Pages MinW MaxW ReadBack
----------- ---- ----- ----- ---- ------ ------ ---- ------ ----- ----- ---------
eeprom 65 12 4 0 no 512 4 0 4000 4500 0xff 0xff
flash 65 12 32 0 yes 8192 64 128 30000 30000 0xff 0xff
signature 0 0 0 0 no 3 0 0 0 0 0x00 0x00
lock 0 0 0 0 no 1 0 0 9000 9000 0x00 0x00
lfuse 0 0 0 0 no 1 0 0 9000 9000 0x00 0x00
hfuse 0 0 0 0 no 1 0 0 9000 9000 0x00 0x00
efuse 0 0 0 0 no 1 0 0 9000 9000 0x00 0x00
calibration 0 0 0 0 no 2 0 0 0 0 0x00 0x00
Programmer Type : usbasp
Description : USBasp, http://www.fischl.de/usbasp/
avrdude: set SCK frequency to 187500 Hz
avrdude: error: program enable: target doesn't answer. 1
avrdude: initialization failed, rc=-1
Double check connections and try again, or use -F to override
this check.
avrdude done. Thank you.
Не удалось стереть чип: ошибка при загрузке: exit status 1
Пробовал ставить перемычку JP3 на USBASP - результат аналогичный..
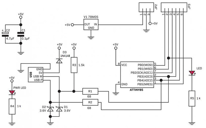
Подключал Digispart по этой схеме -
Что не так сделал?


