ладно, может у себя посмотрю
Нашел у себя под рукой 2 варианта похожие на E19/8/5 и E16/8/5 по Эпкосу,
что примерно эквивалентно кольцу 16х10х7,5 по сечению 20-24 мм2 и по длине средней линии 38мм.
на вид ссылка Ee13 Ee16 Ee19 удачна по сердечникам, хотя Air Gap тут явно не при делах.
Хотя скорее не так, видимо проблемы с ТТ у profinrus-1 связаны именно с Air Gap, т.е зазором.
для правильной работы ТТ требуется обеспечить определенное соотношение между индуктивностью обмотки и сопротивлением нагрузки, а м. проницаемость сердечника зависит от зазора, причем в первом приближении мю=Ls/g (длина средней линии делить на зазор), т.е. получается что от начальной проницаемости самого материала тут вообще мало что зависит, если она заведомо больше. Можно так же сказать что для маленьких сердечников эта зависимость более существенна, т.к. их средняя линия просто короче и соответственно отношение и результирующая проницаемость получается меньше.
Если зазор между половинка Ш-шки 0,05 мм, результирующий зазор будет вдвое большим 0,1 мм, рассчитав проницаемость при этом условии получим мю= 38/0,1 =380, что примерно в 5 раз меньше от материала с мю= 2000.
Т.е. получается что казалось бы ничтожный зазор может оказать весьма существенное влияние на индуктивность обмотки.
Надо сказать что программа Эпкоса по расчету их сердечников вообще не позволяет выставить для Ш образных сердечников Е-типа зазор менее 0,1 мм.
Открыв в MDT данные для ранее названного E19/8/5 из материала N87 с мю порядка 2200 , можем видеть что результирующая мю = 324, что еще меньше, чем ранее рассчитано по приближенной формуле.
Что из этого следует?
1- трудноконтролируемый микронный зазор оказывает существенно влияние на индуктивность разрезных сердечников.
2- зазор может изменяться со временем и от разных факторов.
3- ТТ не рекомендуется делать на разрезных сердечниках.
значит надо делать на кольце
Под итог:
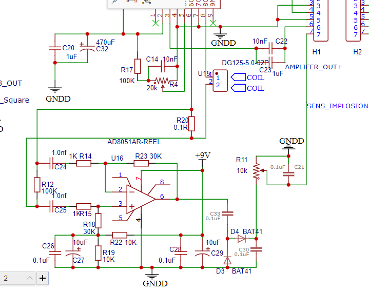
Датчик тока можно сделать либо на ТТ либо на операционном усилителе, с последними
имеем несколько проблем, чтобы иметь возможность детектирования малых токов надо поднимать усиление, поднимая усиление снижаем полосу пропускаемых детектором частот и на фоне массовых подделок и по видимому скидываемого потребителям брака.
При этом и запитывать усилитель надо от напряжения не менее 9, а лучше 12 вольт.
Из опробованных ОУ подошёл AD8051.
Но детектор на колечке получается и дешевле и проще
После контакта с носителями нового вируса просматривается увеличение тока на более чем 100ма…
Как смогли это определить, с помощью чего?
Измерением до и после )))
продолжение будет?
микруху положить непосредственно в центр, на ножки, больше ни чего не надо :о)
токовый датчик работает через интерфейс с определенной/ограниченной скоростью
ок
я потом догнал.
спасибо.
Интересно будет посмотреть о спиральном эффекте Ершова
чё то ни одного слайда нет,чё смотреть?
Тут же вроде не сайт по психиатрии, и -
“Открытые мною секреты выработки электричества опровержение закона Фарадея” , это повод единственно к обсуждению диагноза.
а что его обсуждать, у мну есть прибор вполне с этим справляющийся в автоматическом режиме
и что кажет прибор?
можно еще у ИИ спросить




























