Тестер в руки, ардуину к блоку реле, скетч всё в HIGH - меряем/сравниваем по точкам соседние каналы, потом в LOW и также сравниваем.
Схема вроде эта:
LOW
IN1 - 60mV
IN2 - 76mV
IN3 - 2mV
IN4 - 2mV
HIGH
IN1 - 3.3V
IN2 - 3.3V
IN3 - 3.3V
IN4 - 3.3V
Молодцом, только сюда этого не надо
Всё сам, всё сам.
А этот форум для чего, если всё сам?
@Pyotr Извините, что отвлекаю, а если вместо диода туда стабилитрон вкрячили - что будет?
Снизил питание блока реле до 4,75В и стала первая релюшка срабатывать. Чем больше снижал, тем тускнее и прерывестей работает светодиод первой реле. На 4,75 практически не блимает и не горит.
Вопрос - если буду запитывать ардуинку 4,75В, то ей будет норм? Переживет? Не хочется отдельное питание ей организовывать
Вы лучше диоды на каналах местами поменяйте(а потом транзистор, а потом оптрон
)
Молодцом, только сюда этого не надо, не для захламления ![]()
Дубль два:
Или вы поговорить сюда пришли?
Если стабилитрон на более чем 5 В, то будет вести как диод. Только сомневаюсь, что его туда поставили.
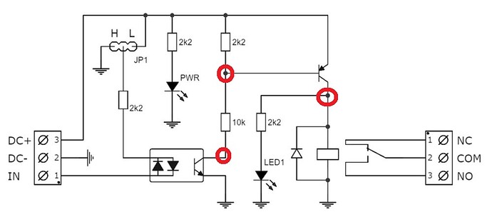
Почему первая перемычка в другом положении?
Во-первых - кто Вам порекомедовал ТАК подключить питание??
На перемычку, предназначенную для УПРАВЛЕНИЯ.
Нет цензурных слов, чтобы охарактеризовать “гениальность” подобного решения!
Подключайте, как положено и никаких 3В на плату заводить не нужно, т.к. установленные на ней реле 5-вольтовые!
Со “входными” уровнями проблем быть не должно, но всё же будет надёжнее “включать” реле “нулём”.
Во-вторых - ГДЕ у Вас изменяются переменные fanTimePause и fanTimeWork?
// Вентилятор включится только если время работы и простоя более 1 секунды
if (fanTimePause > 1000 && fanTimeWork > 1000)
{
Не там ли проблема?
Может из-за “косяка” в скетче, вместо “0” и “1” на вход блока реле идут ИМПУЛЬСЫ.
Мда, десятилетия проходят, а на форумах постсовка ничего не меняется
стабильность это хорошее качество
Если вы про наш форум, то да, кол-во приходящих Д`Артаньнов зашкаливает и в касте “местных идиотов”, остаются единицы.
это вы про себя?
Прочитал почти всю ветку, но не заметил, чтобы кто-то намекнул ТС, что сначала надо бы проверить релюхи без Ардуино !
Я бы именно так поступил !!
Нужны подробности ?!!!
Кстати.. Вот тут я ошибся:
Учитывая то, что HIGH ардуины = 3.3V, использовать вариант “включение нулём” (LOW) нельзя.
Только “включение единицей” (HIGH). Иначе получится то самое -
Т.е. не будет “выключения”, т.к. “высокий уровень” с ардуины (3.3V) будет “ниже” VCC (5V)
и через светодиод оптрона всё равно будет протекать ток.
Соответственно, транзистор оптрона не закроется полностью и реле не выключится.
Вполне вероятно, это и есть причина проблемы у ТС.
тут вообще без вероятностей, у PC-817 типовое Forward voltage = 1.2 вольта, максимум 1.4 (+3.3) = 4.7 вольта, при 5 однозначно открыт )))
PS видимо вместо +5 надо подать 3.3


