Тихо, тихо…))
Спугнежжеж
Так точно нельзя. А вот если поменять местами сервы и процессор то можно и нужно.
По-моему, никакого вопроса и не было изначально ![]()
Вполне нормальный вопрос, а вот с вашей стороны сплошной флуд в теме.
т.е. источник получается на 5В, а питание на ардуину лучше пустить через диод Шоттки. типа такого
https://www.chipdip.ru/product/bat42
И где люди такие схемы берут))
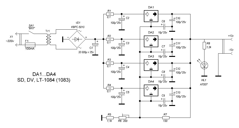
Это мои схемы, всё работает как надо.
Согласен. Беру слова обратно. Сослепу не рассмотрел что питание подано на Vin.
ГОСПОДИ !
Донеси эти слова, по всем частотам!!!
Я щас буду занудствовать. Если вы сможете не обидеться на меня, то я буду рад за вас)
Я понимаю это так - ты не рассмотрел отдельные компоненты схемы и связи между ними, но все равно стал утверждать что схема нерабочая? Или это выражение надо понимать как-то по другому?)
Я вот при беглом осмотре схемы тоже подумал, что напряжение с двух аккумов идет на +5 В ардуино, но потом снял очки и разглядел внимательней. Про очки не прикол.
И до тебя, Лилик, доколупаюсь)) “Все” и “как надо” понимаю так, что каждый элемент схемы работает в режиме, описанном производителем в даташите. Сама схема (я про стабилизатор напряжения для серв) обеспечивает стабильное питание серв при разном уровне заряда аккумуляторов.
Пусть напряжение на аккумах изменяется от 7 до 8 В. Нам нужно получить стабильные 5 В при токе нагрузки в 3 А. Одна ЛМ такой ток не потянет, и ты решил поставить усилительный каскад на VT1. А так как на эмиттерном переходе потеряется порядка 0.8 В, то с помощью диода VD1 поднимаем напряжение на выходе ЛМ порядка 0.6 В.
Минимальное напряжение вход-выход ЛМ 2 В.
При заряженных аккумах входное напряжение 8 В. Выходное ЛМ порядка 5.6 В. На эмиттере VT1 в зависимости от тока нагрузки порядка 4.8-5 В.
Если входное напряжение ЛМ 7 В, то на ЛМ упадет 2 В и на транзисторе 0.8 В. На выходе получим 4.2 В. Это так и задумывалось или что-то не учли?
Возможно на ЛМ упадет и 1.7 В при полном открытии силового транзистора, но ни о какой стабилизации напряжения уже речи нет.
Следуя принципу “критикуя - предлагай” есть несколько вариантов решения этого вопроса.
- поставить мощный стаб с падением напряжения до 2 В. Думаю что его нет в наличии.
- Поставить 2-3 LM7805 в параллель, если они есть халявные.
- изменить источник опорного напряжения и поставить другой силовой транзистор.
- Включить LM7805 и силовой транзистор по другой схеме.
- Ничего не делать, если работа этой схемы устраивает.
У меня наоборот. Когда очки надел увидел Vin.
В воскресенье-то? И не стыдно?
Да, этот можно на досуге попробовать. А как согласовывать правильно? Как заставить ток в равных частях течь?
Балансировочными резисторами. Там достаточно по 1 Ом (а может быть и меньше).
Можно пример схемы? Здесь или ссылку? А то меня всегда эти балансировочные резисторы смущают.
Ох, рисовать точно не буду, сейчас попробую найти.
Собственно говоря Вам то и так понятно будет - балансировка где должна быть? В нагрузке. Вот с выходов по резистору (смотря какой потребляемый ток - подбирать, от 0.1 Ом до 1 Ом обычно), а с общей точки соединения резисторов - нагрузка идет.
Да, наверное не сильно оптимально. Но работает. Я так недавно 4 шт LM317 параллелил (китай, 1 шт не справлялась с 1.3А)…
Ставил по три резистора 0.25Вт 1 Ом в параллель (то есть - 0.75Вт и 0.33 Ом в сумме для каждой LM317).
Вот схема, но я ставил по выходам (где-то давно читал, что так правильнее):
Достаточно поставить на выходах всех лм резисторы по 0.1 Ом .
Но нам не так важны одинаковые токи. Нам важно получить стабильное напряжение при токе, превышающем предельно допустимый одной лм. Внутри лм уже стоят шунты для контроля тока. Поэтому если у двух запараллеленых лм напряжение стабилизации отличается на скажем 50 мВ, то при токе до 1.5 А будет работать одна лм, а дальше у нее сработает ограничение по току, и в работу включится вторая лм.
И это правильно.
Если длина проводников от стаба до нагрузки несколько дм, то можно просто подключать выход каждой лм отдельным проводом до нагрузки, а земли лм объединить, и тянуть одним проводником до нагрузки.
Спасибо.

