Посмотрите обзор водозащищенных ультразвуковых датчиков, может что то подойдет
https://dronebotworkshop.com/waterproof-ultrasonic/
Мне идея измерения уровня через давление столба нравится. Осталось только адекватный датчик подобрать для узкого диапазона (до метра)
0-40кПа это сколько метров воды? 4 метра вроде. Погрешность наверно из-за атмосферного давления будет.
Меряет сухой воздух/газы. От водяных паров дохнет.
Есть для жидкости, правда неясно как с газами будет работать
Я таких набрал год назад, проведу тесты и доложу
Обычный прессостат от стиралки. Самый доступный. Под давлением меняется частота на выходе прессостата.
Давление калибруеся объемом воздуха в трубке. Если воздуха мало (давление высокое) добавляется ресивер. Если много, уменьшается диаметр трубки.
Совершено верно!
От какой стиралки на фото? Какая частота без воды?
Покупал на озоне. Самый дешёвый от LG. Генератор самодельный, частоту можно подобрать.
без воды 26 кГц, с водой 19,3 кГц
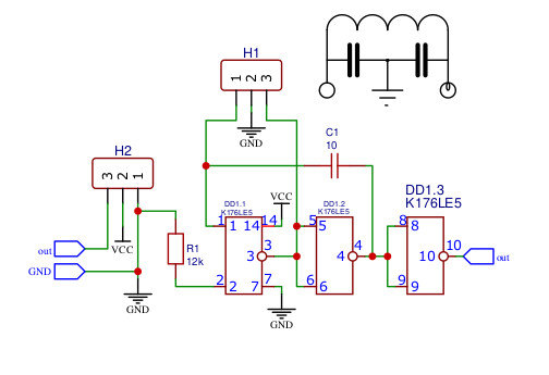
Эксперименты с прессостатом от стир. маш. LG. Не заводится на столе, нет генерации. В стир. машинке работает. С пом. осцилографа, почесывания лысины и долгого гугления выяснил, что прессостат не содержит генератора прямоугольных импульсов. Только катушка и 2 конденсатора. Сам генератор в блоке управления.
Прессостат такой:
оригинальная трёхточка однако,
тоже заказал, это пожалуй лучшее решение из предложенных
Теперь ЛН4 надо найти
Не обратил внимание на это.
Гуглил прессостаты, всё, что попадалось - со встроенным генератором. Думал, что все такие.












