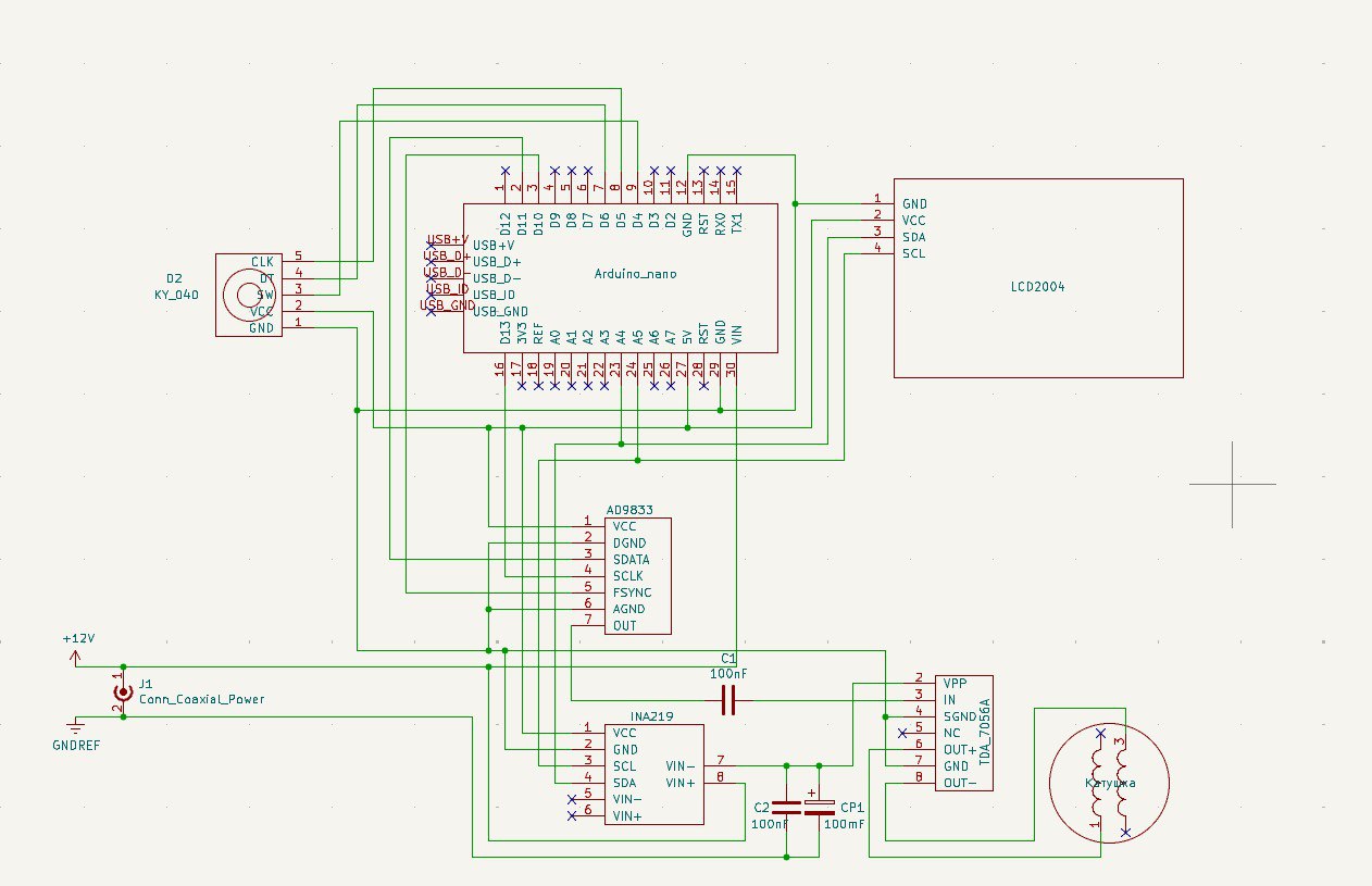
Отмотал один виток бифилярный. Частота немного выше стала. Схему по которой делал прикрепляю.
Ссылка на скетч: ua6em/mishin at master · RG22EM/ua6em · GitHub
отматывай еще, при прогреве частота пойдёт вниз, гони на 305 где-то, из рекомендованных была правда 280 (но не Мишиным)
Отмотал 4 витка, получилось 299 кГц
Напряжение немного смущает. На тгс-7а генераторе 4-7 вольт, а тут осциллограф показывает 17в. Можно как-то поменьше сделать? И как таймер и пищалку прилепить?
- можно, взять блок питания 9 вольт
- можно взять ad9833 с потенциометром
- Можно ввести регулировку усиления на TDA7056
посчитай какой ток,похоже слишком большой.
именно тебе ссылку выложил.
там всё что душе угодно.
и даже больше.
предполагал подцепить модулятор для матриц Гаряева.
есть режим фиксации частоты.
Благодарю. А плат уже травленых у вас не найдётся? Я бы прикупил 2-3 штуки.
платы сделаны только для себя,лишних нет.
их можно у китайцев заказать,если самому делать не хочется.
Благодарю. Платы заказал. Рассыпуху считаю для заказа
Подскажите пожалуйста как
потенциометр на входе
так если будет делать последнюю версию,там есть регулировка на цифровом потенциометре,только не усиления а тока.
Не нашёл номиналы шести элементов. Сможете написать? Вдруг список с количеством элементов есть? Будет чудно
Склепал таблицу, сможем дополнить?
на верхней плате любой N-P-N транзистор на 100 ma,включение реле.
одиночный диод,то же любой,лиж бы по току не менее 100ma,он для развязки питания реле от всей схемы.
четыре диода,любые только не низкочастотные,у меня их рассыпуха,набрал одинаковые,подошли,не должны просаживать и искажать напряжение с токового транса.
диоды можно bat41, есть на чипдип, недорого и быстро
пищалка активна при LOW
токовый транс от компьютерного блока питания,импульсный на управление транзисторами.
или такой? ***





