Подскажите, купил LCD1602A-1. Почему то не отображает символы, просто горит синим экраном и всё. Подключал другой экран с зеленой подсветкой, так по I2S, всё работает. Правда после фразы (надписи) “налить по 20 мл” подсветка экрана отключается.
Подскажите пожалуйста, в чем может быть причина, что синий экран (с синей подсветкой) не отображает символы, даже кракозябры, хотя на другом скетче английский текст нормально показывает.
Ну и где переключить время подсветки экрана (с зеленой подсветкой).
Если не подключен акб так и будет, нужно скомпилировать код без контроля заряда батареи, для этого находим в головной вкладке скетча
#define LOW_BAT_SLEEP_ON // контроль низкого заряда акб. Закомментировать - выключить
Ссылку на дисплей? Надеюсь он без русского знакогенератора?
- с подсветкой понял, спасибо.
- Вот ссылка на мой LCD 1602: https://aliexpress.ru/item/553913613.html?spm=a2g2w.orderdetail.0.0.219d4aa6183d2C&sku_id=67145474249
По ссылке дисплей вроде нормальный. Стесняюсь спросить, крутилку контрастности, которая должна быть на переходнике I2c крутили? Да ещё попробовать адрес дисплея сменить, в головной вкладке скетча
LCD_1602_RUS lcd(0x27, 16, 2); //Адрес дисплея обычно 0x27 или 0x3F,
Точнее адрес можно посмотреnь I2C сканером, скетч есть в примерах такой
Спасибо, помогла смена адреса на 0x3F. Сканер поставить не мог, т.к. переставил Ардуино ИДЕ, и не могу поставить менеджер устройств Ардуино, как то менеджер ESP32 установился сразу, а вот потом занялся ардуиной, а менеджера устройств нет, и не могу поставить, пишет “Скачивание пакетов
arduino:arduinoOTA@1.3.0
arduino:avr-gcc@7.3.0-atmel3.6.1-arduino7
Failed to install platform: ‘arduino:avr:1.8.6’.
Error: 2 UNKNOWN: local error: tls: bad record MAC”
но с этим потом буду раздираться. Главное теперь LCD заработал. Спасибо!
Спасибо за помощь. Все решилось окатом версии ядра, была 3.1.3 поставил 2.0.17
А есть какая нибудь пошаговая инструкция как настроить наливатор в Home assistant желательно с картинками) и нужно ли для этого станция, хаб или еще какое оборудование или компа и телефона достаточно? Я новичок в этом деле.
Инструкции с картинками нет, но в интернете полно всякой информации. Для работы нужна любая яндекс колонка привязанная к аккаунту яндекс , к которому есть доступ, телефон не прокатит, больше ничего не нужно
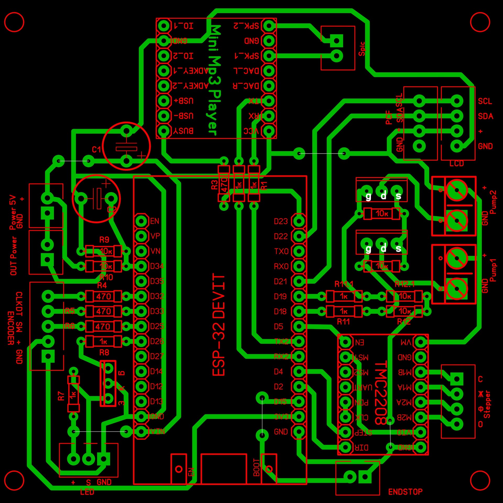
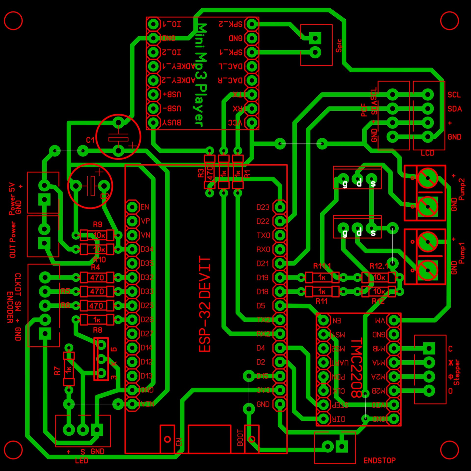
Роман, подскажите пожалуйста, на схеме смотрю PCF8574 и LCD1602 подключены параллельно, к одним и тем же пинам 22 и 21. Это так и должно быть? Просто я думал, что для каждого устройства нужен свой пин? И еще, как думаете, концевик шагового двигателя, должен быть нормально открытый, или нормально закрытый?
Да конечно, это I2C шина на неё можно подключить множество устройств, но адреса у этих устройств разные, как и в нашем случае.
В нулевой позиции концевик должен замыкаться на массу, минус, если не в нуле разомкнут
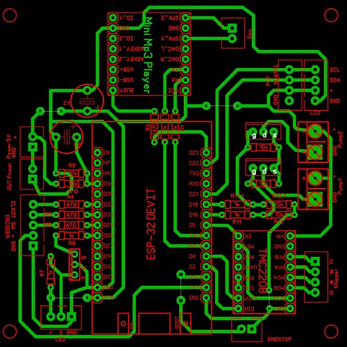
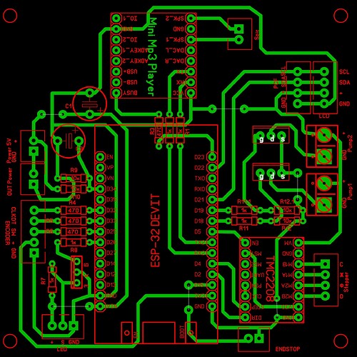
Нарисовал плату для Наливатора на ESP32 для двух напитков. Сам еще не собирал, но вроде всё согласно схемы. Если есть замечания, с удовольствием выслушаю.
Разъем OUT Power, имеется выключатель питания ![]()
Не лишку 10 килоомных резисторов в обвязке транзисторов на помпы? Выводы S транзисторов в воздухе?
Я изначально в скетче все выводы, что связанные с шаговиком, поставил знаками вопроса, т.к. сам не испытывал этот функционал, но здесь шаговик уже удачно использовали. Вообще некоторые выводы ESP32 нужно использовать с осторожностью, не всё так гладко
Спасибо за указанные ошибки. Да, в обвязке мосфетов что то много понатыкал резисторов
Это я взял обвязку транзисторов из другой схемы, а потом добавил еще и по вашей схеме.
Из моей импровизации, я применил для драйвера шаговика пины 2, 4, 5 (они вроде согласно вашей таблицы ОК) и для концевика указал пин 15, тоже ОК. Остальные пины согласно вашей схемы. Плату конечно подкорректирую, и выложу здесь.
Плату Наливатора на ESP32 подкорректировал, можно взять здесь: https://disk.yandex.ru/d/kQRtXVVBYKuBKw
нет, я еще не собирал по этой плате, но вроде всё соответствует схеме, кроме подключения драйвера.
Тестировал шаговик Нема 17 и драйвер 2208, работает четко и бесшумно, видео и фото выше выкладывал.
Да вполне! У меня другой наливатор работает с этим ШД и драйвером 2208.
https://rutube.ru/video/b6cf932c5fba10a59e35b7a7e3615164/
Да, только для работы этого двигателя в двухфазном режиме, в который Вы его перевели, перерезав перемычку нужно подавать +10В на VM. На перемычку соединения VIO и MS1 +5В подается. Так же необходимо выставить ток на драйвере согласно даташита этого двигателя и подобрать скорость вращения, так как этот двигатель довольно медленный, при установке слишком большой скорости он будет пропускать шаги…
Это драйвер для коллекторных двигателей постоянного тока



