Где Вы такие красные сенсоры нашли? Из старых запасов? Мне пришлось перепаивать…
У меня такие сенсоры: https://aliexpress.ru/item/1005007655549743.html?sku_id=12000041673304023&spm=a2g2w.productlist.search_results.4.467b6c79iz0f5N
Правда пришлось делать расстояние от сенсора до рюмки 1,5мм.
Увы…, чуда не произошло, сигнал не держат, сбрасываются. Придется перепаивать чипы.
Добрый день. При прошлом использовании наливатора, выяснилось что если уровень напитка в емкости превышает уровень носика, то с носика подкапывает. Заказал у китайцев вот такой клапан: https://aliexpress.ru/item/1005005257156033.html?spm=a2g2w.orderlist.0.0.6df94aa6plAo7S&sku_id=12000032383550204 на 12 вольт и установил параллельно помпе.
В субботу протестировал на 2х по 0,7. Работает замечательно.
В следующую субботу бери литр и простой обратный клапан от аквариумных дел.
- две по 0,7 это все же больше литра;
- аквариумный клапан я как раз и заменил…
Там у тя протечка где то, не то он тебе наливает, ой не то…
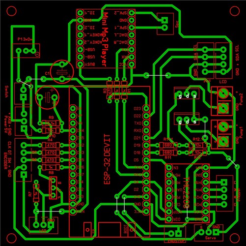
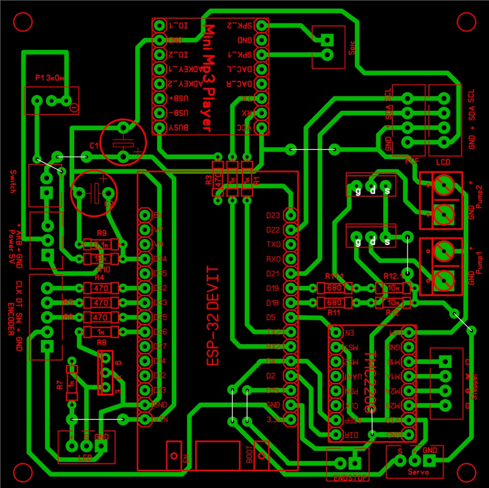
Стало не хватать возможностей Ардуино нано, решил переделать свой наливатор на есп32 (желательно сохраняя обратную совместимость).
Заранее была приобретена плата ESP32-S3-Nano (уж очень она мне приглянулась)
Поехали…:
собрал переходники (возможно потом впаяю в цепи) для согласования уровней:
Так же еще нужно резать дорожку от busy до А1 (пока не стал)
Переписал скетч и попал на первый затык: у меня пин замера напряжения А7 (gpio 14), а это ADC2 и он не дружит c wi-fi.
Переключил замер напряжения на А0 (gpio 1) это ADC1, а ленту отправил на А6 (gpio 13).
При такой схеме все заработало…
НО!!! пропала обратная совместимость с ардуино нано.
Собрал с закомментированным замером напряжения на А7 и без плеера (дорожку пока не стал резать)
Играюсь с HA и MQTT.
Если кто знает способ подружить ADC2 и Wi-fi прошу помочь.
Никак. При работающем WiFi второй канал ADC не работает
Насколько успел ознакомится с темой:
- WiFi использует ADC2 при установлении связи (для замера уровня сигнала), а так же при передачи данных.
- ESP32 S3 умеет расставлять приоритеты в использовании ADC2.
Нашел такую информацию:
“На ESP32-S2 и более новых чипах АЦП может использоваться вместе с Wi-Fi, хотя Wi-Fi имеет приоритет над программным обеспечением. Поэтому иногда при получении сигнала от АЦП может возникать ошибка, и в этом случае придётся повторить попытку.”
Решил забросить тему с “подружить ADC2 и Wi-fi”, да при включении Wi-fi ADC2 отключается т.к. Wi-fi имеет приоритет. Можно попробовать периодически останавливать Wi-fi и снимать показания с ADC2 но… в моем случае проще перепаять на ADC1 и потерять обратную совместимость с Ардуино Нано.
Метод с периодической остановкой Wi-fi может подойти для каких то редко опрашиваемых датчиков (сняли показания - включили Wi-fi - передали показания - отключили Wi-fi и так по кругу).
к примеру на narodmon
Прошу прощения за возможно глупый вопрос, но зачем этот резистор?
На выходе BUSY напряжение 3,35 вольта, измерено фактически на двух плеерах.
Так зачем он?
Для успокоения души, можно не устанавливать. Возможно он защитит пины плеера и esp от не правильно сконфигурированного пина, при испытаниях и настройки. Впрочем как и остальные ниже по схеме.
Сообщть процу, что плеер не готов отдать данные. R- просто согласует лог уровни управления
Какие уровни он согласует?
Подскажите пожалуйста в какой версии скетча можно установить кольца из нескольких светодиодов на каждую рюмку ?
Версии которые на ESP32 с Алисой
Боже, как мило, какая тема, стоящая особняком от всего ![]()









